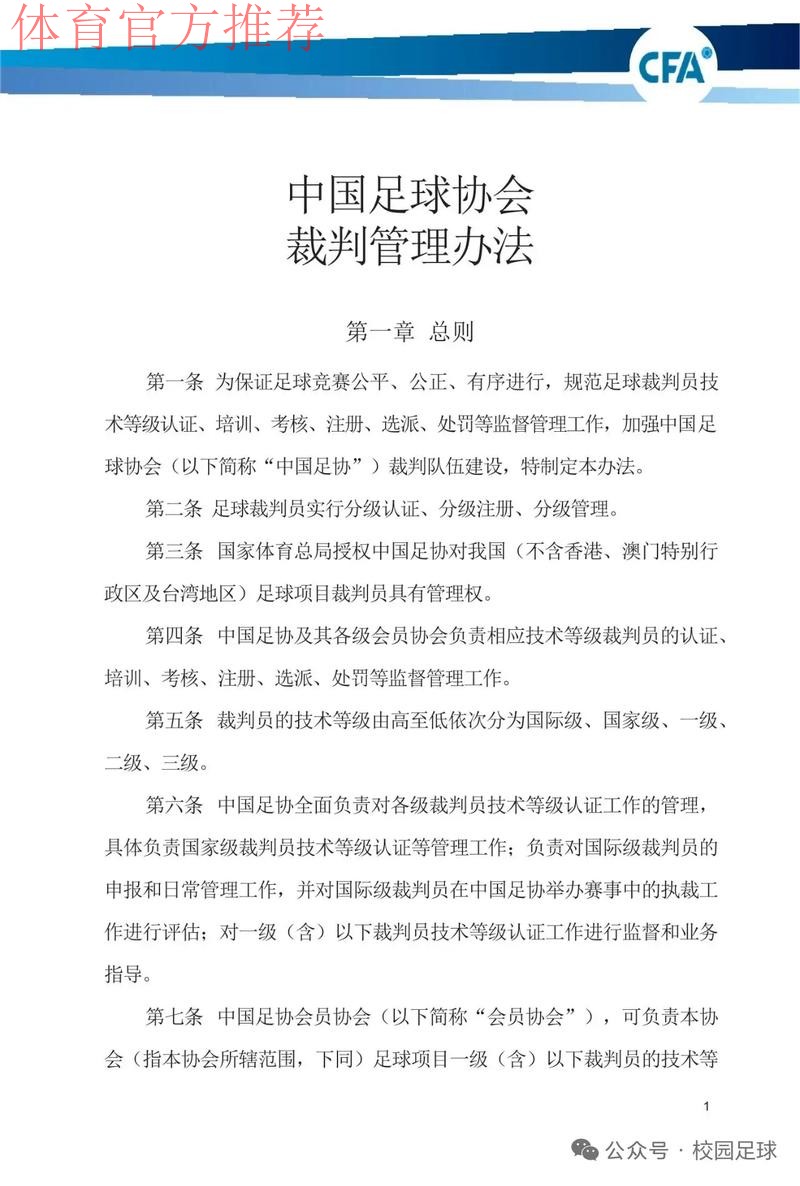
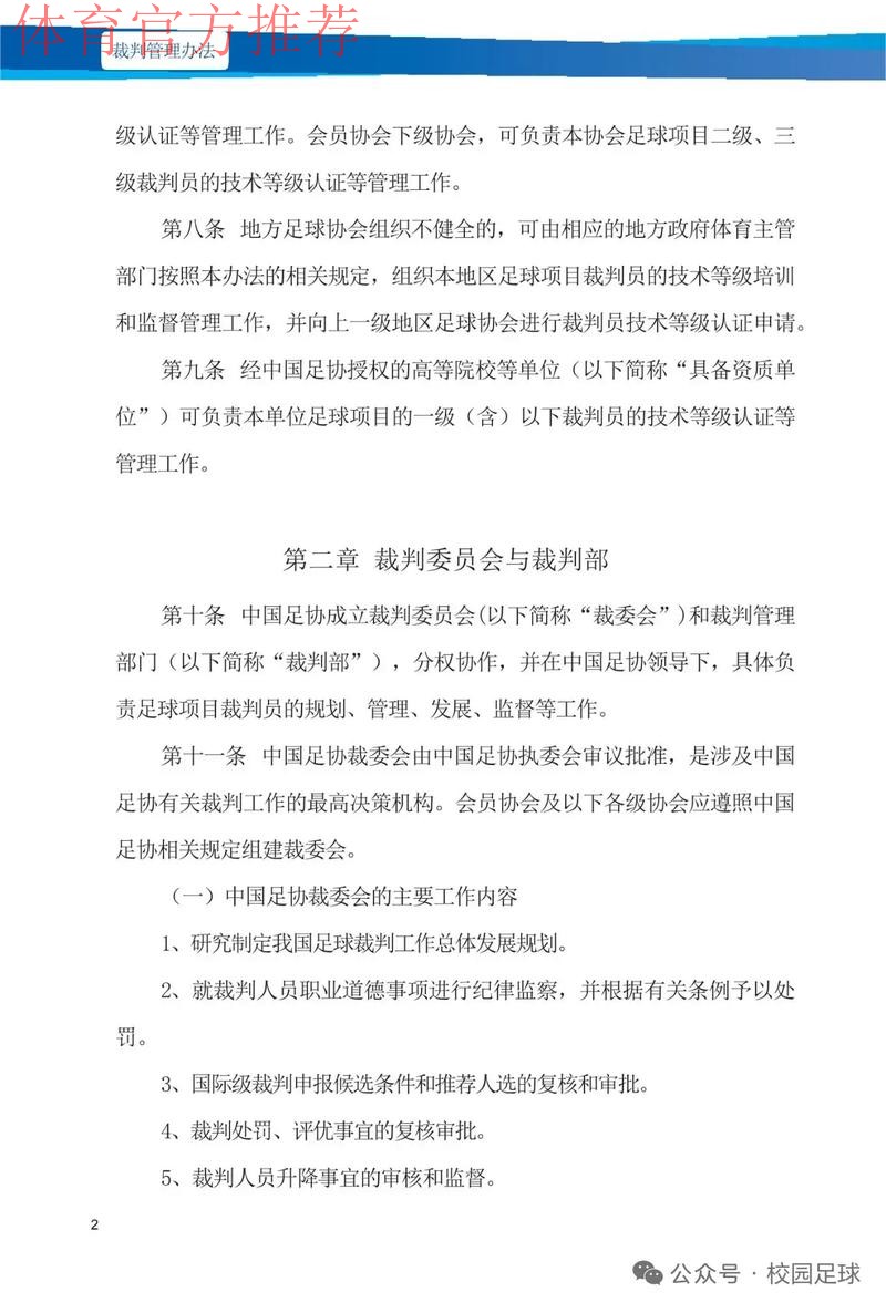
中国足协将进一步加强联赛裁判管理工作
2026-05-02T15:29:48+08:00
返回列表 中国职业联赛公信力重建之路
在中国职业足球的发展进程中,联赛裁判的判罚水平与公信力,往往直接决定了比赛是否具有观赏性、是否值得信赖。每当出现争议判罚、尺度不一甚至明显误判时,公众对联赛的关注点就会从技战术层面偏移到裁判层面,这不仅伤害球迷情感,也削弱了联赛品牌价值。当“中国足协将进一步加强联赛裁判管理工作”的消息不断释放时,其背后实际上折射的是一种对联赛长期健康发展的系统性反思与重构,是对职业化、规范化、公正化的再度强调。
加强裁判管理的核心目标
从本质上看,加强联赛裁判管理,并不是简单地“多发几条纪律通知”或“加重几次处罚”,而是要通过制度、技术、培训和监督等多维度手段,推动裁判队伍走向专业化与职业化。当前中国联赛在节奏、对抗强度、战术多样性方面都有明显提升,裁判如果在跑动能力、规则理解、心理素质等方面无法同步升级,就容易造成执法标准不统一,从而出现让各方不满的判罚。新一轮裁判管理的强化,目标并非只在“减少错误”,而是要建立一套更稳定、透明、可预期的判罚体系,让每一支球队在走上球场前,能够清晰预判裁判的执法尺度和规则底线。
制度建设与透明度提升
在制度层面,中国足协如要真正提升裁判管理质量,必须在规则细化与执行透明上做文章。比如,针对联赛中的重点敏感环节——点球判罚、红黄牌尺度、越位判定、对抗中的拉拽与手部动作——可以制定更加细化的内部判罚指引,并通过案例汇编等方式向俱乐部及公众适度公开,让裁判不再依赖“经验主义”,而是依据统一标准进行判罚。对裁判评议机制、赛后打分体系以及升降级制度进行优化,令表现优秀者获得更多执法高水平比赛机会,表现不佳者则面临降级或停赛。只有当裁判的职业发展与其执法质量紧密挂钩时,所谓“加强管理”才会具备持续的激励效应,而不是一阵风式的运动管理。
培训体系的专业化升级
裁判管理的加强,离不开培训体系的全方位升级。过去相当长一段时间内,裁判培训存在内容更新不及时、实践环节不足、心理辅导缺失等问题。在视频助理裁判技术全面引入后,规则解释更加精细,裁判团队协作要求更高,培训方式也必须随之升级。未来的培训不但要包括规则最新解读、典型判例研讨、身体素质与体能训练,还应加强对裁判的心理建设与舆论应对指导,让他们在面对外界压力时依然保持冷静。通过定期集中培训和在线研修结合,配合真实比赛录像的复盘,才能让裁判真正做到“学以致用”。
技术手段与现代管理的融合

在全球足球范围内,技术对裁判工作的赋能已成为趋势。从门线技术、VAR到半自动越位判定系统,技术的目的并不是替代裁判,而是为他们提供更准确的辅助信息,减少肉眼难以辨别的误差。中国足协提出进一步加强联赛裁判管理,就应当推动技术与管理的深度融合。一方面,要确保VAR使用的统一标准,避免“同一类型动作在不同比赛中判罚完全不同”的情况;还应通过数据分析建立裁判个人执法档案,对其判罚倾向、跑位习惯、关键判罚准确率等进行量化评估。当裁判执法从“印象管理”转向“数据管理”时,很多以往难以界定的争议,将更易通过客观指标来校正。

典型案例带来的警示与启示
回顾以往赛季,一些极具争议的判罚曾引发舆论持续发酵。有的比赛中,最后阶段突然出现争议点球判罚,改变了比赛走向,赛后双方球员、教练和球迷都质疑裁判对身体对抗尺度把握不一;也有比赛中,越位判罚频频出现错误,引发对裁判与VAR团队配合的质疑。这些案例并非个例,而是暴露出整个裁判管理体系在统一标准、沟通机制、赛后纠偏方面的不足。正因如此,新一轮管理加强在设计上就应当注重赛前、赛中、赛后全流程管理:赛前统一宣讲焦点规则,赛中通过及时沟通降低球员情绪对立,赛后通过公开解释、内部评议以及必要的书面报告来回应外界关切。这样一来,每一次争议判罚都能成为提升专业度的教材,而不是被简单归结为“裁判水平不行”。
裁判身份职业化与保障机制
想要让裁判在高压环境下保持相对独立与公正,仅仅依靠道德约束并不足够,建立完善的职业保障体系同样重要。中国足协在加强裁判管理的也需要在薪酬结构、职业发展通道、纪律监督和申诉机制等方面形成闭环。一名裁判若能在合理的收入与清晰的晋升路径中看见自身职业价值,就更有动力保持严谨执法和自我约束。通过独立的监督机构和举报渠道,既能防范可能的违规行为,又能保护裁判免受无端指责。当一名裁判不必担心因一次“得罪人”的判罚影响未来执法机会时,他才更有底气执法每一场关键比赛。
联赛参与者共同营造公正环境
联赛裁判管理的加强,并不是中国足协单方面的任务,更需要俱乐部、教练员、球员和媒体的配合。教练员在赛后评价裁判时,应尽量基于具体判例和规则,而不是情绪化指责;球员在场上控制情绪、尊重判罚,也是减少争议的重要一环;媒体在报道相关话题时,如果能够多一些规则解读和专业分析,少一些煽动性言论,就会为理性讨论创造空间。当各方逐步形成“尊重裁判但也监督裁判”的理性氛围时,加强裁判管理的意义才会真正落地,而不是停留在纸面。
公信力是联赛长期价值的基石
从商业运营角度看,任何成熟联赛的核心资产,既包括高水平球员和激烈对抗,也包括稳定可信的竞赛环境。对于投资人而言,如果一个联赛总被“黑哨”“争议判罚”所困扰,那么长期投资的信心势必受损;对于赞助商和转播平台而言,只有当比赛结果被普遍认为是竞技层面实力的真实反映时,品牌价值与收视率才有持续提升的基础。中国足协强调进一步加强联赛裁判管理工作,本质上是在为联赛的长期商业价值“保底”。裁判管理越规范,联赛的信用成本越低,整个职业足球生态的运行就越顺畅。
面向未来的治理路径
未来一段时间内,中国联赛仍将在竞争力培育和公信力重建之间寻找平衡。裁判管理作为其中的关键环节,必须坚持“问题导向”和“系统思维”:既要通过短期专项整治迅速回应舆论关切,又要通过中长期制度设计和技术赋能,逐步构建稳定的裁判选拔、培训、执法、评估、退出的完整链条。只要在执行过程中保持连续性与透明度,让俱乐部和公众感受到实实在在的变化,那么“加强裁判管理”就不会是一句空泛口号,而会成为推动中国职业联赛质量提升的关键抓手。当越来越多的比赛因精彩战术而被讨论,而非因判罚争议登上热搜时,便是中国足协裁判管理工作真正见到成效的时刻。
